Hand-on Practice of Musculoskeletal Ultrasound – Diagnosis & Injection
課程目標
- 解決臨床診斷時常見圖像判讀及報告撰寫時的誤區
- 解決超音波導引注射時看不到針的問題
主辦單位 財團法人台北市連倚南教授復健醫學教育基金會
合辦單位 台灣肌肉骨骼神經超音波醫學會、臺大醫院復健部、台灣復健醫學會。
時 間 2025年7月12日 (星期日)
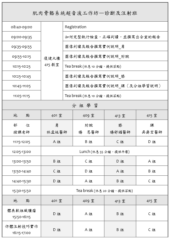
地 點 臺大醫院復健大樓四樓 (臺北市常德街1號)。
學員人數 32位。
講 師
吳爵宏 臺大醫院新竹臺大分院復健部主任
楊舒媚 臺大醫院復健部主治醫師
林孟廷 臺大醫院癌醫中心分院綜合內科部復健中心主任
楊 恩 臺大醫院復健部主治醫師
課程費用
- 新臺幣12,500元。
- 新臺幣10,500元:近兩年 (2025, 2026) 對本基金會捐款達5,000元以上者,以及台灣肌肉骨骼神經超音波醫學會會員。
- 新臺幣9,500元:具台灣復健醫學會準會員身份之復健科住院醫師(需提供會員編號)。
報名方式
請至報名網頁填妥報名表,本會將優先以住院醫師報名為主及報名身份通知金額及繳費方式,並請於一週內繳清費用,逾期視為取消並開放給予候補名單。
復健住院醫師開放報名時間為:2026.5.11(一)中午12:30開放報名 (名額為:24位)
非復健科住院醫師或各科主治醫師等開放報名時間為:2026.5.25(一)中午12:30開放報名
※此費用包括午餐和上下午的茶點。
退費事宜 於6月30日前申請者退80%,於7月6日前申請者退50%,其他狀況恕不退費。
聯絡人 台灣肌肉骨骼神經超音波醫學會 簡小姐 tnmskus@gmail.com 0937-530-086
教育積分 公務人員繼續教育時數6、台灣復健醫學會積分申請中。
課程內容
